英国365上市集团于2023年8月制定《英国365上市集团本科生导师制实施方案》,并面向学院2023级全日制普通本科生施行。在为期近一年的施行过程中,取得显著成效,学生对学院的满意度和专业的认知度均有一定程度提升。
一、总体情况
(一)全面覆盖2023级全日制普通本科生
经学院审核导师分配名单,正式聘任66名专任教师担任2023级全日制普通本科生导师,确保全院456名本科生中每一名学生均配有一位导师。
(二)大力加强过程性质量监控
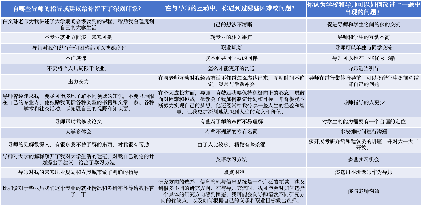
学院高度关注学生对导师制施行情况的满意度。一是,学院通过召开学生座谈会,充分了解学生对导师制施行情况的意见和建议;二是,学院于面向2023级全日制普通本科生发放调查问卷,详细了解学生对导师制施行期间的满意度。全院388名学生参与本次调查,参与率达85.1%。满意度达97.4%。

(三)狠抓结果导向,学院学风愈厚
在全院教师的共同努力下,2023级全日制普通本科生普遍表示对所学专业有了全面认识,学习目标进一步明确,学业发展方向更加明确,较为顺利地完成高中阶段学习到本科阶段学习的过渡,并形成了良好的学习与生活习惯,更快地适应了大学生活。

学院的学风愈加浓厚,学生们在导师的悉心指导下,及时破解了诸多方面的“迷茫”,拓宽了视野,认知思维由“要我学”逐渐向“我要学”转变,学习的主动性不断增加。同时,学生们能够提前开展学业规划和职业发展路径设计,更好地利用本科时光,全面提升自身综合素养。
二、典型做法
(一)创新“workshop + mentor”模式,助力学生全面成长
作为本科生导师制的积极践行者,英国365上市集团数据科学系教师闫琦,以创新和责任为驱动,引导学生培养高尚品德、扎实学识、创新精神和管理者禀赋。她积极探索导师制施行的有效路径,以“workshop + mentor”的形式为学生提供全面的支持体系。

每周三上午闫老师都会与学生们开展一次启发式的workshop。她坚信,培养学生的“good research taste”是一个渐进的过程,而非一蹴而就的成果。为了引导学生深入探讨数据科学领域的前沿问题,闫老师鼓励学生们提出创新的想法和解决方案。通过引导学生阅读文献、分析数据、设计实验,帮助他们逐步建立起自己的知识体系。

为了走出师生关系中结构性因素对沟通的消极影响这一困境,闫老师倡导并实施了mentor制度。在这个制度下,高年级学生作为mentor,与新生建立一对一的指导关系。这些mentor不仅是知识的传播者,更是经验的分享者。高年级学生用自己的学术经历和生活智慧,帮助新生快速适应大学生活。同时,这一制度也使新生能够更有效地利用校园资源,如图书馆、实验室和学术讲座等,从而更顺利地开始他们的学术旅程,激发他们对数据科学的兴趣和热情。此外,mentor制度还为高年级学生提供了一个宝贵的机会,让他们在实践中培养领导力和责任感。通过担任mentor的角色,高年级学生能够锻炼他们的沟通能力、团队协作能力以及解决问题的能力。这种经历对于他们未来的职业发展和个人成长都产生了积极作用。
(二)突破年级界限,立体化指导学生成长
工商管理系在施行导师制过程中,以答疑会的形式,由工商系主任任枫副教授和教学办公室副主任祝庆轩面向一至四年级部分本科生开展活动。
本次活动突破年级的界限,由经验丰富的教师详细介绍专业特点,结合不同年级学生的特点,开展有针对性地学业指导,并引导学生做好职业规划。一方面,不同年级学生的疑问在本次活动中均得到了“解渴”的回答;另一方面,本次活动也为一年级本科生提供了立体化的成长指导,通过教师与高年级学生的互动,助推低年级学生主动思考人生规划,增强低年级学生成长的紧迫感,并为低年级学生的发展提供方向指引。

本科生导师制与学生社团协同协作,共助新生成长。学院指导教师联合ERP精英社共组织参与全国企业竞争模拟大赛、iCAN大学生创新创业大赛、“学创杯”全国大学生创业综合模拟大赛等七项赛事。各类商赛通过相关专业指导教师与学生共同商讨制定恰当的决策,多次开展训练赛与院级比赛,提升参赛学生的决策能力。在2023-2024学年,学生共取得国家级奖项18次,市级奖项19次,其中三名同学组成队伍,在指导教师的带领下,疫情结束以来首次前往线下参加iCAN大学生创新创业大赛数字化创业经营模拟挑战赛全国总决赛,并取得二等奖的优异成绩。


(三)实践与理论交织,引领学生个性化发展
数据科学系和信息资源管理系导师采取了多种创新和高效的方法,以确保学生能够全面发展并在专业领域取得显著成长。
1. 定期举办导师工作坊:信息资源管理系定期举办导师工作坊,为老师提供了一个分享实践经验和行业动态的平台,也为学生和导师之间的互动交流创造了机会。

2. 鼓励学生参与科研项目实践:鼓励学生将所学知识应用于实际工作中,参与导师承担的项目或论文工作,帮助学生更好地理解和掌握知识。
数据科学系教师带领本科同学前往中关村国际创新中心参加鲲鹏昇腾开发者大会,同学们积极参加鲲鹏技术达人挑战赛、openEuler开源操作系统绘图等活动,同时建立AI+VR开发兴趣小组,申报大学生创新项目。


何颖芳老师等积极带领学生参与了自己的数据管理项目,通过实践学习了数据分析和处理技能,加深学生对课堂知识的理解和实践能力。

3.“一生一策”的个性化培养计划:根据学生的特点和兴趣领域,导师制定了个性化的培养计划。这种方法不仅满足了学生的个人发展需求,还充分发挥了导师的专业优势。例如,对于一位对数据挖掘特别感兴趣的学生,吴佳超老师帮助其制定了一系列专门的课程和项目,并通过与学生的频繁交流和沟通,介绍研究论文的搜索和阅读方法,让学生在科研道路上少走弯路。
三、努力方向
学院将不断探索有效的激励机制,积极宣传导师制施行过程中用心、用情开展工作的教师,在全院范围内通过多种渠道积极宣传其典型事迹,让“俯首甘为孺子牛”的精神蔚然成风。同时,学院将积极面向导师开展各类培训,将适宜的工作经验及时“嫁接”到学院导师制施行工作中来,不断拓宽导师开展工作的新思路,锻造导师育人的“硬核能力”,最终实现导师与学生共同成长。